HVAC systems have become far more than just temperature control mechanisms. They represent a critical intersection of building performance, occupant comfort, and operational efficiency. As property owners and facility managers face increasing pressure to reduce energy consumption while improving the tenant experience, the evolution of HVAC technology offers promising solutions.
What is commercial HVAC?
Commercial HVAC systems combine the heating, ventilation, and air conditioning of a building into a unified solution. These systems go far beyond standard residential units, managing comfort and air quality across extensive spaces while meeting strict building codes and increasingly demanding energy efficiency standards.
Which HVAC systems are best for your commercial buildings?
Selecting the right commercial HVAC system comes down to understanding your building’s specific needs. Here’s a comparison of the main four types of HVAC systems:
| System Type | Best For | Initial Cost | Energy Efficiency | Maintenance | Key Benefits |
|---|---|---|---|---|---|
| VRF Systems | Mid-sized offices, hotels, retail | High | Excellent | Moderate | Zone control, quiet operation, minimal ductwork |
| Rooftop Units | Retail centers, warehouses | Moderate | Good | Easy | Simple installation, space-saving, easy access |
| Chiller Systems | Large offices, hospitals, malls | Very High | Very Good | Complex | Superior cooling, ideal for 50,000+ sq ft |
| Multi-Split Systems | Small offices, restaurants | Moderate | Good | Moderate | Flexible installation, independent control |
Each system type offers distinct advantages depending on your specific needs. VRF systems excel in energy efficiency and zoning capabilities, while rooftop units provide practical benefits for maintenance and space utilization. Chiller systems remain the go-to choice for large-scale applications, and multi-split systems offer flexibility for smaller commercial spaces.
Finding the ideal HVAC solution for large properties
Selecting an HVAC system for a large property requires careful analysis of several key factors. Start with a thorough assessment of your building’s needs, considering:
- Building envelope characteristics and insulation
- Occupancy patterns and space utilization
- Local climate considerations
- Energy efficiency requirements and goals
- Initial investment versus long-term operational costs
- Maintenance accessibility and requirements
- System redundancy for critical areas
Most successful installations combine different system types, creating hybrid solutions that optimize efficiency while ensuring reliability. This approach allows property managers to match specific system strengths to different building areas, resulting in better overall performance and cost-effectiveness.
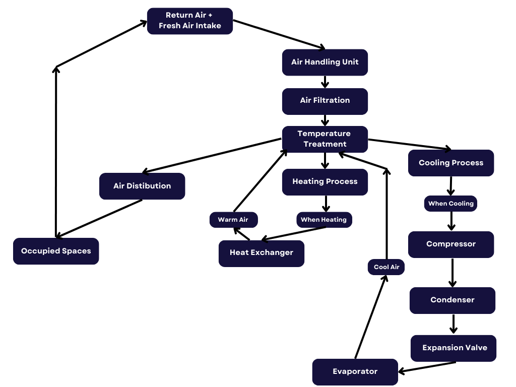
How does a commercial HVAC system function?
Commercial HVAC systems operate through a sophisticated network of components working in harmony to maintain optimal indoor conditions. Here’s a basic flowchart for the operation of a commercial HVAC system:

This continuous cycle ensures consistent comfort while maintaining air quality throughout your building. The system adapts its operation based on feedback from temperature sensors and building demands.
Essential components for maximum efficiency in your building
A well-designed commercial HVAC system relies on several key components that must work together seamlessly:
- Air handlers: These workhorses process and distribute conditioned air throughout your building. Properly sized and maintained air handlers ensure efficient airflow and optimal energy usage.
- Compressors: As the heart of the cooling system, compressors pressurize refrigerant to enable the heat transfer process. Modern variable-speed compressors can adjust their output to match exact cooling demands.
- Heat exchangers: These components facilitate the transfer of heat between air and refrigerant. Their efficiency directly impacts both comfort levels and energy consumption.
- Variable speed drives: By allowing motors to run at precisely the speed needed, these drives significantly reduce energy waste and provide better temperature control.
- Smart controls: Acting as the system’s brain, these components coordinate all operations to maintain optimal performance while minimizing energy use.
Boost your system’s potential with smart automation
Using Building Automation Systems (BAS) as the brain of your HVAC operation to enable smart automation allows for:
- Real-time monitoring and adjustment of temperature settings
- Occupancy-based control of different zones
- Predictive maintenance alerts
- Performance analytics and reporting
- Remote system management
But, these systems require smart sensors throughout the building to provide continuous feedback. This feedback allows the system to adjust automatically to changing conditions and occupancy patterns. Dynamic response capability can reduce energy waste by nearly 15% compared to traditional manual controls according to a study published by Energy and Built Environment.
How energy optimization features can reduce your operational costs
Energy optimization in commercial HVAC systems combines smart technology with practical engineering to deliver significant cost savings. A few examples include:
- Heat recovery systems capture and reuse waste heat
- Variable speed drives adjust output based on real-time demand
- Smart scheduling aligns system operation with building usage
- Demand-controlled ventilation optimizes fresh air intake
- Advanced filtration systems maintain efficiency while ensuring air quality
On top of optimizing energy usage, these features also extend equipment lifespan and minimize maintenance needs since they prevent the system from becoming strained.
Different types of HVAC systems in CRE buildings
Commercial real estate (CRE) buildings employ several distinct HVAC configurations, each designed to meet specific building requirements and operational demands. Understanding these systems is crucial for property managers and building owners looking to optimize their investments. Here’s an overview of a few types of HVAC systems:
- Packaged systems: All-in-one units typically installed on rooftops
- Split systems: Indoor and outdoor components working together
- Central plant systems: Large centralized system serving multiple areas
- Hybrid solutions: Combination of different system types
How residential HVAC differs from commercial systems
The distinctions between residential and commercial HVAC systems go far beyond mere size, although that is a significant difference. Here are the key differences:
- Scale and complexity: Commercial systems handle larger loads and more complex zoning requirements
- Installation requirements: Most commercial installations need specialized design and engineering
- Maintenance protocols: Large systems found in commercial properties require regular professional servicing and monitoring
- Cost structure: Higher initial investment but better long-term ROI for commercial systems
- Regulatory compliance: Strict building codes and efficiency standards must be met for commercial systems
Proptech advancements in both sectors
The property technology revolution is transforming HVAC systems across both residential and commercial sectors. These innovations are creating smarter, more efficient buildings with a few recent advancements including:
- Artificial intelligence integration: Advanced algorithms enable predictive maintenance, load forecasting, automated performance optimization, and energy consumption pattern analysis.
- IoT connectivity: Enables comprehensive system monitoring, remote diagnostics, environmental sensing, and real-time occupancy detection.
- Smart control systems: Provides mobile app integration, voice-controlled adjustments, adaptive learning capabilities, and seamless integration with building management systems.
- Energy analytics: Delivers detailed consumption reporting, performance benchmarking, cost optimization recommendations, and carbon footprint tracking.
Property performance at its best: Get started with ProptechOS today
ProptechOS represents a significant leap forward in commercial property management. As an operating system for your commercial properties, it bridges the gap between conventional building management and modern smart building management systems. These systems deliver enhanced control and unprecedented insights into your property’s performance.
Smart building transformation
The transformation of commercial properties into smart buildings through the use of ProptechOS happens through several key stages:
- Digital twin creation: Real-time virtual representation of your building’s HVAC systems and all other building systems
- System integration: Seamless connection with existing building management systems
- Data activation: Converting raw system data into actionable insights
- Performance optimization: Continuous adjustment based on real-world usage patterns
Seamless facilities integration
ProptechOS enables smooth integration across various building systems. By integrating your building systems using ProptechOS, you enable:
- Real-time system monitoring and control
- Automated fault detection and diagnosis
- Energy consumption optimization
- Predictive maintenance scheduling
- Environmental quality management
Your path to operational excellence
Achieving operational excellence with ProptechOS follows a structured approach:
- Assessment and planning: Begin with a comprehensive system audit and capability analysis. Develop a detailed integration strategy aligned with your building’s specific needs. Create ROI projections, set clear performance goals, and establish an implementation timeline that minimizes disruption to existing operations.
- Implementation: Execute the planned integration through careful hardware installation and configuration. Perform thorough software integration and testing to ensure system reliability. Conduct comprehensive staff training programs and establish initial performance benchmarks for future comparison.
- Optimization: Monitor and adjust system performance based on real-world data. Fine-tune operations to match actual usage patterns and requirements. Implement efficiency improvements identified through system analytics and track ROI against initial projections.
You can sign up for a free trial of ProptechOS today to start on your path to operational excellence. During your trial, you’ll have ample time to create your first digital twin for one of your commercial properties. Then, you can see for yourself the power of an operating system that works across your commercial real estate portfolio.